城乡规划专业介绍
作者: 审核: 复核: 时间:2020-06-10 点击数:
一、专业概况
城乡规划专业为普通高等学校专科(高职)层次,学制三年。本专业2016年开设,是省内第二所开设该专业的职业院校。目前专业教学团队现有10位教师,其中,高级职称2人,中级职称3人,研究生以上学历8人,涉及学科包括建筑学、城乡规划学以及风景园林学等。
在山东省和德州市规划设计院项目化带动下,开展了特色小镇规划、美丽乡村规划的多项规划,逐步形成了以“大师工作室+项目化驱动”培养模式。
二、专业优势

三、人才培养目标
本专业培养具备城市规划、城市设计等方面的知识,能在城市规划设计、城市规划管理、决策咨询、房地产开发等部门从事城市规划设计与管理,开展城市道路交通规划、城市市政工程规划、城市生态规划、园林游憩系统规划,并能参与城市社会与经济发展规划、区域规划、城市开发、房地产筹划以及相关政策法规研究等方面工作的城市规划学科高 级工程技术人才。

四、主要课程
建筑识图、建筑美术、城乡建设测量、建筑力学与结构、城市规划原理、小城镇规划总体规划、城市道路交通规划设计、城市信息化管理、居住区规划设计、城市绿地规划设计、计算机辅助设计等。
五、人才就业面向

六、实习实训条件
引入美丽乡村和特色小镇规划和建设研究,采用项目班级、项目小组等形式,开展项目规划专业课程横向和纵向联系,从测量、规划、设计、预算、展示等多维度,提升学生实际工作能力。

|

|
| 计算机辅助设计室 |
学生实习工作照 |

|

|
| 特色小镇规划——武城辣椒小镇 |
美丽乡村规划——五虎庄社区 |

|

|
| 学生作品1 |
学生作品2 |
| 校内:本专业在校内拥有室内设计工作室、计算机辅助设计室、设计制图室、模型制作室、等多个实训室,可以满足学生完成设计课程学习及实训需求。 |
| 校外:与山东建筑大学设计院、山东营特建设项目管理有限公司、威海市规划设计院、德州市建筑设计院等省内多家知名企业、设计单位建立了合作关系,为学生校外实训提供了丰富的选择,从而充分满足本专业校内外实践教学需要。 |
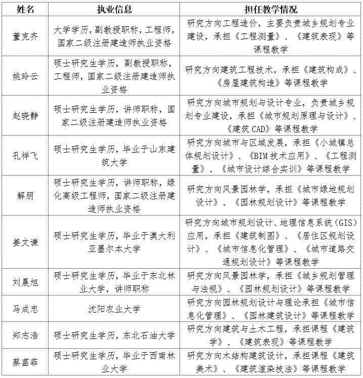
七、师资力量
