园林工程技术专业介绍
作者: 审核: 复核: 时间:2020-06-10 点击数:
一、专业概况
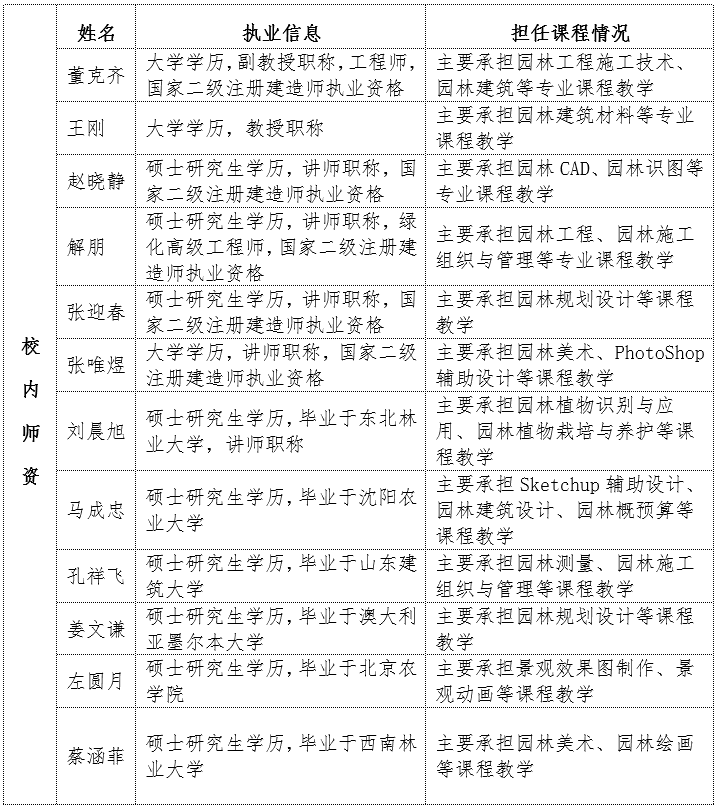
园林工程技术专业于2011年正式设立,依托园林与城乡规划教研室,现有校内专任教师12人,其中,高级职称2人,中级职称5人,研究生以上学历9人。主要培养掌握园林景观设计、园林工程施工、园林工程预决算技能,具备园林植物生产与养护知识,具有园林项目管理能力的高技能人才。
发展10年间,师生专业比赛累计获省级以上奖励20余项;创新创业大赛获省级一、二、三等奖多项;省级及以上教科研课题10余项;获实用新型专利10余项,共培养优秀学生数百人,一次对口就业率和用人单位满意率都在98%以上,为山东省园林行业培养了数批优秀的高技能应用型人才。
二、专业优势

三、人才培养模式
实施“课岗融通,实境历练”的人才培养模式,按照可识图、会设计、懂施工、能管理的能力进阶,达到岗位职业能力要求。

四、人才培养目标

五、人才就业面向

六、主要课程

七、实习实训条件
校内:
1.建设有多媒体电脑机房2间,可同时满足100名学生同时完成设计课程学习及实训需求;
2.建设有园林技能实训基地2处,可同时满足50名学生同时完成施工课程学习及实训需求。
校外:
1.与10余家实力园林设计单位合作,满足设计方向学生实习及就业需求;
2.与10余家实力园林工程企业合作,有校外育苗实习基地2处,施工项目若干,满足施工方向学生实习及就业需求。
八、专业发展

|

|
2016年11月,taptap点点与法国昂热凡纳公立农艺学院签订合作办学协议,园林工程技术专业开启中法合作办学之路。 |
2017年11月,taptap点点院长张同光亲自带领园林工程技术专业教师赴法国昂热凡纳公立农艺学院考察交流,高度重视专业国际合作办学,签订“合作办学行动计划实施方案”。 |

|

|
2018年11月,正式聘请法国园林教师Pierre Alban Sonnet(皮埃尔·奥尔本·索内)(中间右)和Jean Baptiste Mauboussin(让·巴蒂斯特·蒙布索)(中间左)为园林工程技术专业国际特聘教师。每年度来校完成园林技术技能教学及培训。 |
2019年6月,taptap点点党委书记樊兆杰亲自带领188点点董克齐主任及园林工程技术专业部分教师赴法国昂热凡纳公立农艺学院考察交流,高度重视专业国际合作办学,进一步推动合作办学有序进行。 |

|

|
2018年1月,园林工程技术专业正式成为德州市花卉苗木协会会员单位,与多家实力企业签订人才供给协议。 |
2018年1月,正式聘请德州市花卉苗木协会专家组成员及园林企业高级工程师数名,为园林工程技术专业行业特聘教师,每年度不定期来校完成行业发展讲座、市场需求宣讲及新技术讲授。 |
九、专业获奖

|

|
山东省职业院校技能大赛“园林景观设计项目”二等奖 |
山东省职业院校信息化教学大赛“移芽接木——T字形芽接”二等奖 |

|

|
山东省高校青年教师教学竞赛二等奖--“园林规划设计” |
山东省大学生创新创业大赛“磁悬浮盆栽项目”一等奖 |

|

|
第十二届全国建筑与规划类专业优秀设计比赛三等奖 |
山东省大学生创业大赛“植墙绿化项目”二等奖 |
十、师资力量

